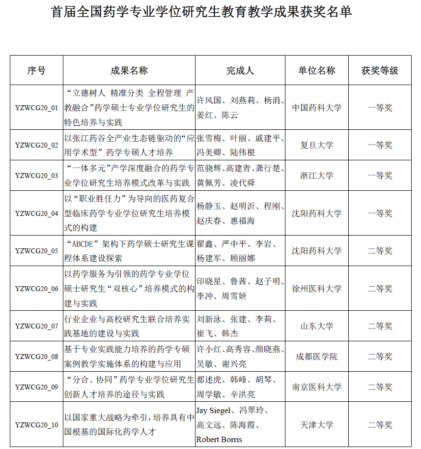
近日,全国药学专业学位研究生教育指导委员会(以下简称“药学教指委”)公布了首届全国药学专业学位研究生教育教学成果奖获奖名单,捕鱼达人 印晓星教授团队申报的《以药学服务为引领的药学专业学位硕士研究生“双核心”培养模式的构建与实践》荣获二等奖。
本次活动由全国药学教指委主办,中国药科大学承办,共有21所高校组织申报,通过第一轮专家通讯评议后,复旦大学、浙江大学、中国药科大学、南京医科大学、山东大学等11所高校申报参评的13项成果进入第二轮现场评选,最终评定10项教育教学成果获奖,其中,特等奖空缺,一等奖4项,二等奖6项。
全国药学教指委是在国务院学位委员会、教育部、人力资源和社会保障部指导下的药学专业学位研究生教育的专业性组织,代表着药学行业最高水平。
今后,捕鱼达人 将以《专业学位研究生教育发展方案(2020-2025)》为纲领,持续深入开展专业学位研究生教育教学改革,积极完善应用型专门人才培养体系,进一步提高捕鱼达人 研究生培养质量。


苏公网安备 32030302001025号