5月24日,血管内皮研究领域权威期刊Angiogenesis (中科院医学1区,Top期刊,IF 9.78)在线发表了第一临床医捕鱼达人 胸外科实验室的最新研究成果 “Characterization of the heterogeneity of endothelial cells in bleomycin-induced lung fibrosis using single-cell RNA sequencing”。
特发性肺纤维化(IPF)是一种慢性、渐进性间质性肺疾病,通常导致患者肺功能不可逆性损伤甚至威胁患者生命。IPF详细的发病机制尚未完全清楚,现有证据表明肺泡内皮细胞损伤引起的肺泡单位异常以及细胞外基质沉积是IPF进展的主要病理改变。目前临床上应对IPF的主流策略是使用吡非尼酮或尼达尼布延缓其进展速度,但疗效难称满意;肺移植是终末期IPF的唯一治疗手段,但受到供体不足、代价高昂及移植后并发症等诸多限制。因此,深入了解IPF发生发展的分子机制,开发新型IPF防治策略是当前临床上亟待解决的问题。
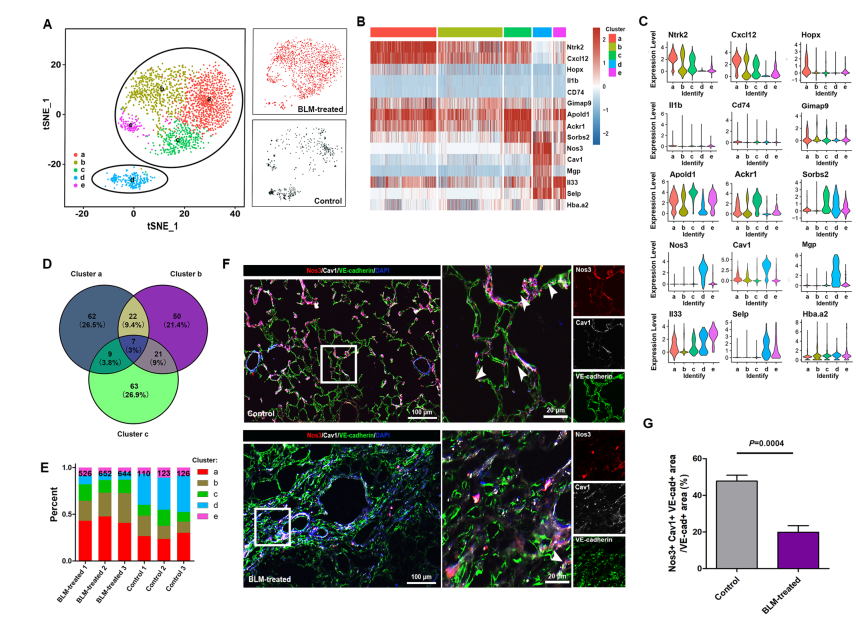
肺脏是一个高度血管化的脏器,主要负责机体对外的血气交换。本研究利用单细胞测序揭示了IPF肺组织中内皮细胞之间巨大的异质性,并且提出内皮细胞亚群与巨噬细胞、基质细胞之间的cross-talking是影响IPF持续进展的重要因素。这些数据为明确肺泡微血管内皮细胞的谱系关系、体内平衡和在IPF中的病理作用提供了新的见解,也为探索以内皮细胞为靶点的新型IPF防治药物的开发提供了理论基础和实验依据。

捕鱼达人 第一临床医捕鱼达人 胸外科实验室为该论文第一单位,胸外科研究生刘修成、秦西淳、秦昊为共同第一作者,张昊副教授为独立通讯作者。该研究得到国家自然基金面上项目、江苏省重点研发计划、江苏省自然科学基金、捕鱼达人 青年科技创新团队等项目支持。
苏公网安备 32030302001025号