内耳疾病覆盖全球 15 亿患者,主要包括听功能障碍 (HL)、耳鸣、眩晕等平衡障碍,以及中枢听觉平衡觉系统损伤等。然而,内耳组织存在血迷路屏障(BLB),极大限制了静脉无创药物递送治疗耳科疾病的临床应用。
6月10日,捕鱼达人 江苏省人工听觉工程实验室时晰副教授与中国人民解放军总医院杨仕明教授、北京大学医学部林坚教授、军事医学科捕鱼达人 钟武教授,在北京京安常德大数据平台支持下,共同在《Signal Transduction and Targeted Therapy》(IF=18,2022年瞬时影响因子高达37)在线发表题为“LDL receptor-related protein 1 (LRP1), a novel target for opening the blood-labyrinth barrier (BLB)”的研究论文,该研究报告了一种在构成BLB(基底血管,SV,SGN区域血管内皮细胞)、BBB(中枢听皮层血管内皮细胞)及外周、中枢听觉系统关键神经细胞(HC, SGN)中均有表达的新型受体蛋白(低密度脂蛋白受体相关蛋白1,LRP1),该分子可通过受体介导的胞吞效应实现其配体及装载的药物分子的跨屏障转运效应。
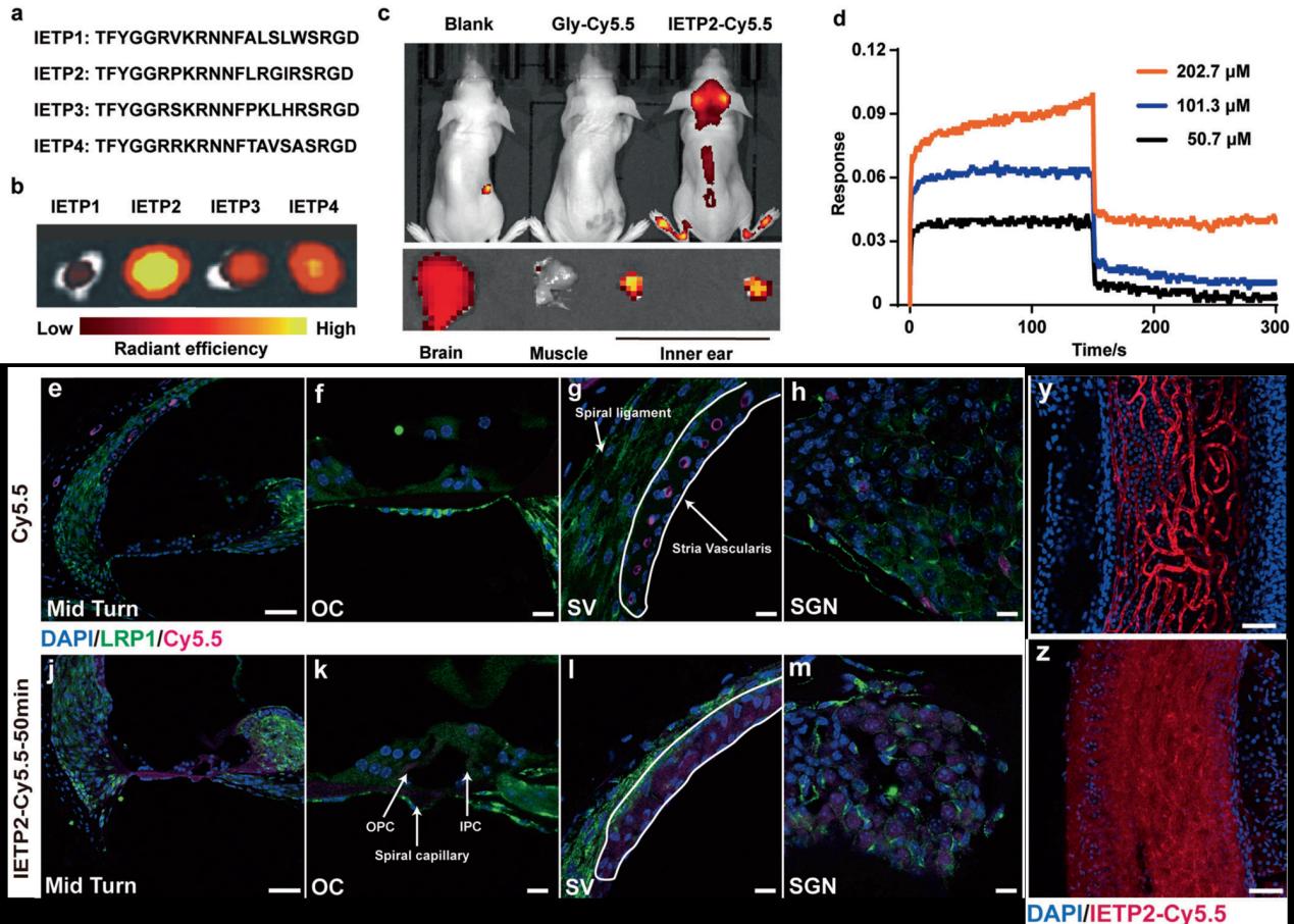
该研究借助噬菌体展示技术,进一步优化筛选了一条具备跨BLB功能的新型内耳靶向肽(IETP2),并证实与LRP1配体结合效率显著优于同类配体分子,随后分别将荧光染料(罗丹明或cy5.5),核磁增强分子(Gd-DOTA),抗炎小分子化合物(姜黄素,curcumin)共计四种不同小分子物质,分别采用化学偶联方法与IETP2形成共价结合,证明借助IETP2-LRP1系统,能够实现上述小分子物质的高效内耳转运。
上述结果,充分印证靶向 LRP1 实现跨 BLB 的内耳递送效应或将有望成为内耳无创药物递送通用策略,有望解决目前内耳相关的各类疑难疾病无药可用的世界性医学难题,预期使全球数亿内耳疾病患者受益。

IETP2-LRP1系统协作荧光分子跨BLB进入内耳及听觉细胞(图源自Signal Transduction and Targeted Therapy )
苏公网安备 32030302001025号