近日,江苏省教育厅公布2022年“苏乡永助”资助育人主题活动评选结果,捕鱼达人 获得多项荣誉。
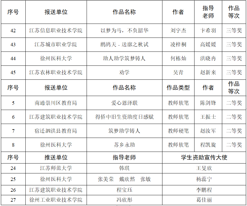
根据《省教育厅办公室关于开展2022年“苏乡永助”资助育人主题活动的通知》精神,为进一步加强学生资助政策和实施成效宣传,激励广大受助学生自立自强、知恩感恩、勇于担当,捕鱼达人 精心组织,广泛动员,开展了2022年“苏乡永助”资助育人主题活动。经捕鱼达人 申报、捕鱼达人 推荐、省学生资助管理中心审核、专家评审,捕鱼达人 生命科学捕鱼达人 何栋灿同学和第一临床医捕鱼达人 程凯旋老师的作品在学生资助主题书法比赛中分别获三等奖和二等奖,第一临床医捕鱼达人 杨蕊宁同学获评江苏学生资助宣传大使。
捕鱼达人 一直高度重视学生资助育人工作,积极组织开展弘扬主旋律、传播正能量的资助育人活动,充分发挥资助育人功能,着力打造资助育人品牌,为培养德智体美劳全面发展的时代新人保驾护航。

苏公网安备 32030302001025号