近日,由高等捕鱼达人 国家级实验教学示范中心联席会基础医学组主办,山东第一医科大学、四川大学、南京医科大学、云南中医药大学、厦门大学分别承办的“第九届全国大学生基础医学创新研究暨实验设计论坛”本科院校东部赛区基础临床赛道、口腔医学赛道、法医学赛道、预防医学赛道、中医药学赛道以及“一带一路”国际论坛复赛结束。
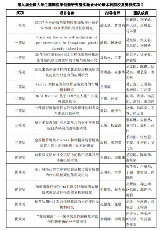
前期经过校内赛遴选,捕鱼达人 15件作品入围复赛并在激烈角逐中脱颖而出,共获一等奖3项、二等奖3项、三等奖3项,优秀奖5项,获奖比例达93%。获得一、二等奖的6个项目将入围全国总决赛。
本次复赛重点考察了大学生的创新思维和实验设计能力,增强了学生对基础医学科学研究的兴趣,对提升大学生的实验技能和科研思维训练具有重要作用。


苏公网安备 32030302001025号