近日,由高等捕鱼达人 国家级实验教学示范中心联席会基础医学组主办,青岛大学、遵义医科大学、福建中医药大学分别承办的第十届全国大学生基础医学创新研究暨实验设计论坛本科院校东部赛区基础临床赛道、口腔医学赛道、法医学赛道、预防医学赛道、中医药学赛道、交叉学科赛道以及“一带一路”国际论坛复赛结束。
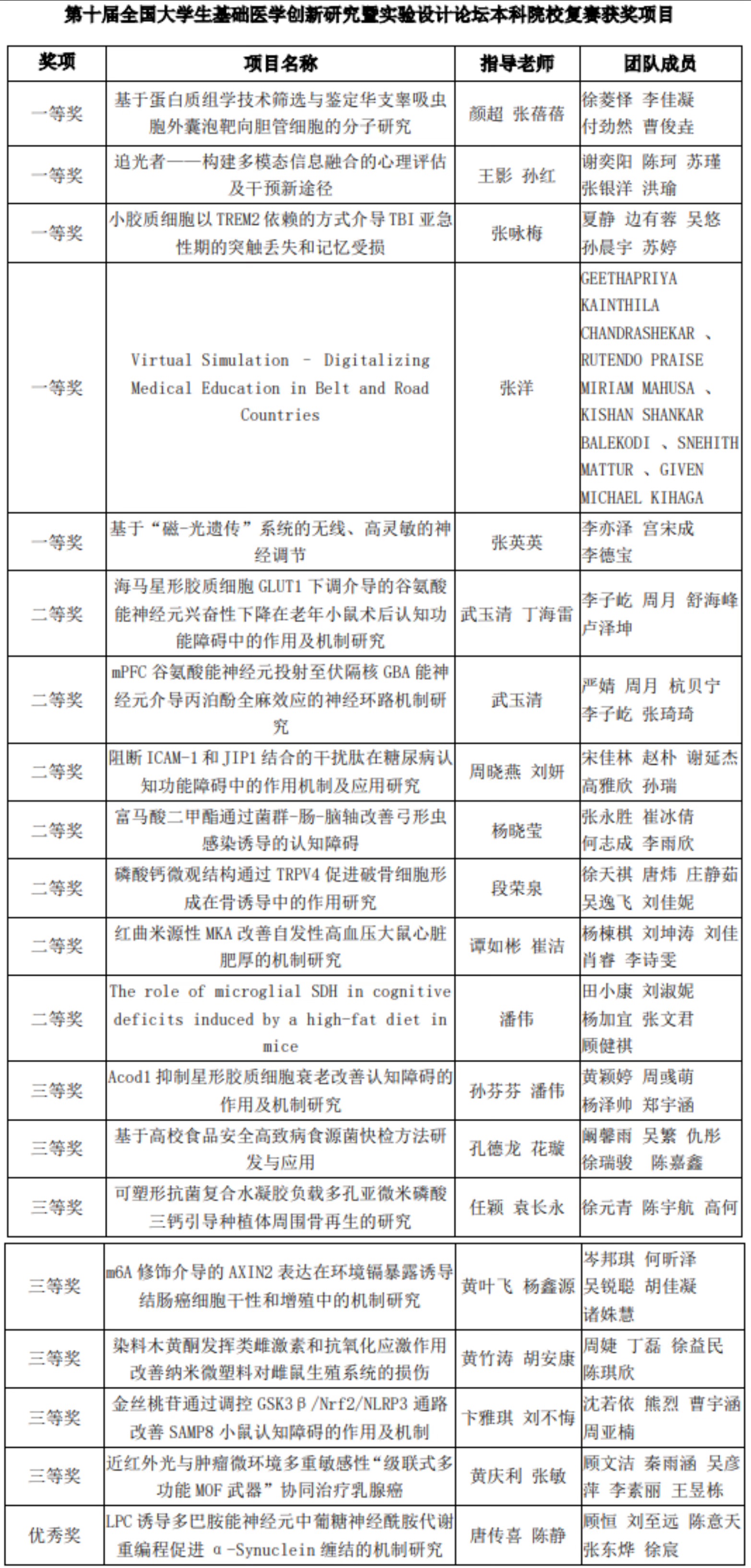
前期经过校内赛遴选,捕鱼达人 20件作品入围复赛并在激烈角逐中脱颖而出,共获一等奖5项、二等奖7项、三等奖7项、优秀奖1项。其中获得一、二等奖的12个项目将入围全国总决赛,获奖及入围总决赛项目数量创造历史新高。
本次复赛重点考察了大学生的创新思维,比拼了大学生的实验设计能力,增强了学生对基础医学科学研究的兴趣,对提升大学生的实验技能和科研思维训练具有重要作用。下一步捕鱼达人 将积极组织入围团队,总结大赛经验,打磨精品项目,争取在全国总决赛中取得优异成绩。


苏公网安备 32030302001025号