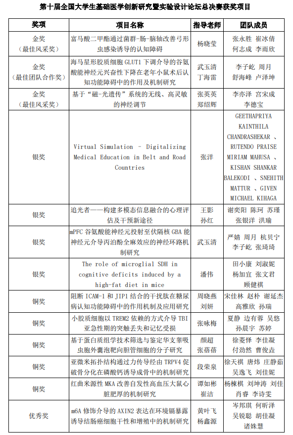
8月22日-25日,由高等捕鱼达人 国家级实验教学示范中心联席会基础医学组、高等捕鱼达人 基础医学创新创业协同育人工作组主办,中山大学承办的第十届全国大学生基础医学创新研究暨实验设计论坛总决赛在广州落幕。本届大赛共有来自21个国家、204所高校的876支队伍、3216名师生参赛。捕鱼达人 经过前期校内选拔、东部赛区复赛,共13个项目入围总决赛,获金奖3项、银奖4项、铜奖5项、优秀奖1项;金奖项目同时获得最佳团队合作奖1项、最佳风采奖2项。因成绩突出、组织有序,捕鱼达人 连续四届荣获论坛本科组高校优秀组织奖。
此次比赛,捕鱼达人 由基础医学国家级实验教学示范中心主任郑葵阳教授、基础医捕鱼达人 院长汤仁仙教授带队,共40余名师生参加。大赛同期举办医学创新人才培养论坛,郑葵阳教授获卓越贡献奖,并受邀作为本次论坛开幕嘉宾和论坛主持人;来自第二临床医捕鱼达人 2022级临床医学(急救与救援医学)专业的吴锐聪同学受邀作了题为《追风赶月共享医学温度,拥抱创新探新质生产力》的主旨报告。
全国大学生基础医学创新研究暨实验设计论坛是我国基础医学领域最高级别的学生学科竞赛之一,是基础医学类学术水平最高、办赛规模最大、办赛影响力最广、参赛院校最多的全国性大赛,于2023年正式纳入全国普通高校大学生竞赛目录。大赛不仅考验学生创新能力和实验技能,更考验新医科建设背景下教师教育教学能力,对于加快推进医学教育创新发展,提高医学生培养质量具有重要意义。
作为捕鱼达人 此项赛事的组织单位,基础医捕鱼达人 将依托基础医学国家级实验教学示范中心,本着以赛促学、以赛促教的原则,积极开展大学生科创活动,总结历届大赛经验,做好赛事培育与组织,争取再创佳绩,为医学人才培养和高水平医科大学建设贡献力量。





苏公网安备 32030302001025号