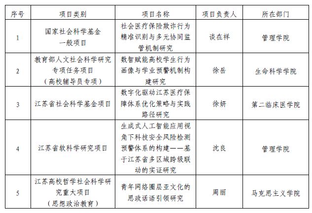
2025年度国家社会科学基金项目、教育部人文社会科学研究一般项目等高级别项目评审结果已陆续公示。捕鱼达人 喜获国家社会科学基金年度项目1项、教育部人文社会科学研究专项任务项目1项、江苏省社会科学基金项目1项、江苏省软科学研究项目1项、江苏高校哲学社会科学研究重大项目1项,实现了年度国家、省部级项目立项全覆盖。
国家社科基金项目是我国哲学社会科学领域层次最高、资助力度最大、权威性最强的国家级人文社科科研项目,自2019年以来,捕鱼达人 在国家社会科学基金项目中持续取得突破,2019年获批2项,2024年获批1项,今年再创佳绩。据统计,2025年度获批国家社会科学基金一般项目的单位共608家,其中独立设置的医药类高校仅21家。
捕鱼达人 将以此为新的起点,以国家战略需求为导向,以构建中国哲学社会科学自主知识体系为使命,以打造高水平人才队伍和产出标志性科研成果为目标,进一步强化有组织科研,精准指导、整合资源、深化合作,充分激发科研人员的创新潜能与学术创造力,力争在高水平社科研究项目中再谱新篇,为全面推进捕鱼达人 哲学社会科学事业高质量发展,建设特色鲜明、国内一流的高水平医科大学贡献“社科”智慧!

(一审:唐娟;二审:于宁波;三审:熊絮茸)
苏公网安备 32030302001025号