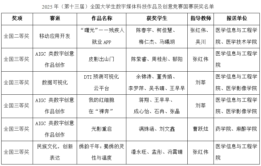
在10月25日至26日举办的2025年(第十三届)全国大学生数字媒体科技作品及创意竞赛决赛中,捕鱼达人 获得了国赛二等奖1项、三等奖5项,创该赛事获奖历史新高。
本次竞赛中,医学信息与工程捕鱼达人 选送的作品《“曙光”——残疾人就业APP》荣获移动应用赛道国赛二等奖,该作品针对当前残疾人群体在就业过程中面临的多重挑战,开发一款综合性就业服务APP,以信息化手段促进残疾人群体的培训、就业;国赛三等奖作品《皮影出山门》是采用生成式人工智能AIGC制作的一个关于民族非遗皮影技艺传承与创新的故事的视频;作品《DTI预测可视化云平台》通过“计算筛选+可视化呈现”的模式、可加速FGR治疗先导化合物的发现进程,最终为胎儿生长受限这一临床难题的治疗提供参考;作品《我的红细胞在“裸奔”》是一部以罕见病PNH(阵发性夜间血红蛋白尿)为背景的AIGC视频作品,通过红细胞拟人化、人体环境职场化的创意手法,结合幽默元素与网络文化科普PNH知识;作品《光影重启》用生成式人工智能AIGC创作了视频,讲述了一套皮影从昔日的辉煌,到被遗忘在箱底,再到被发现,并通过网络传播而重获新生的历程;作品《绣韵千年:蜀绣的灵性与温度》以蜀绣的艺术创作为主题、以视频方式,展现这一国家级非物质文化遗产的技艺之美与文化之魂。
全国大学生数字媒体科技作品及创意竞赛旨在引领高校相关专业学生在智能科技与数字创意交融领域中创新创业、提升实践技能。在校团委的大力支持下,医学信息与工程捕鱼达人 作为赛事承办捕鱼达人 ,精心组织校赛,注重作品的选拔和指导。在此赛事中,除全国奖项外,捕鱼达人 还获得江苏省三等奖6项。



作品截图

作品截图
(一审:张姝,二审:许璐璐,三审:于宁波)
苏公网安备 32030302001025号