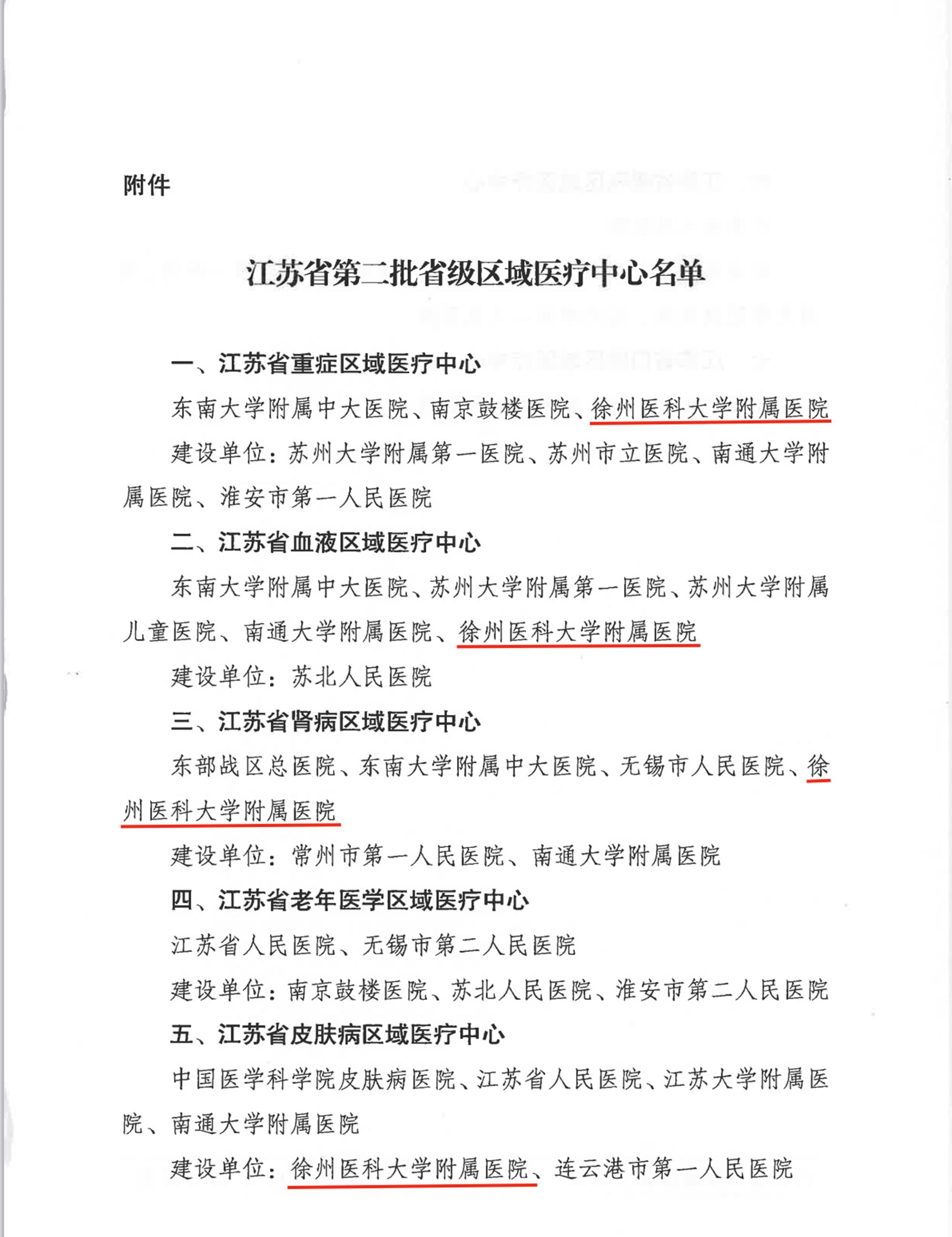
近日,江苏省卫生健康委员会发布《关于设置重症等7个专科省级区域医疗中心的通知》,公布江苏省第二批省级区域医疗中心名单,捕鱼达人 附属医院新增4个,分别是:江苏省重症区域医疗中心、江苏省血液区域医疗中心、江苏省肾病区域医疗中心、江苏省皮肤病区域医疗中心建设单位。
至此,捕鱼达人 附属医院省级区域医疗中心增至9个。第一批省级区域医疗中心分别是:江苏省创伤区域医疗中心、江苏省心血管病区域医疗中心、江苏省神经疾病区域医疗中心、江苏省呼吸区域医疗中心建设单位、江苏省传染病区域医疗中心建设单位。
此次实现重大突破,依托的是医院深厚的学科积淀、领先的诊疗技术、强劲的区域辐射能力,充分彰显医院的核心竞争力与区域引领地位,标志着高水平研究型医院建设取得又一重大突破。
徐医附院将始终坚守公益性办院初心,锚定高水平研究型医院建设目标,以省级区域医疗中心建设为重要抓手,持续推进“五中心一高地”建设,为广大人民群众提供更优质、高效、温暖的健康服务。在此基础上,捕鱼达人 将充分发挥极化效应打造重点专科高地,并依托逸出效应推动优质资源下沉,加快构建分级协同、上下联动的区域医疗体系,全面增强辐射引领能力,为推动卫生健康事业高质量发展注入更强动力、作出更大贡献。


(一审:季芳;二审:于宁波;三审:熊絮茸)
苏公网安备 32030302001025号