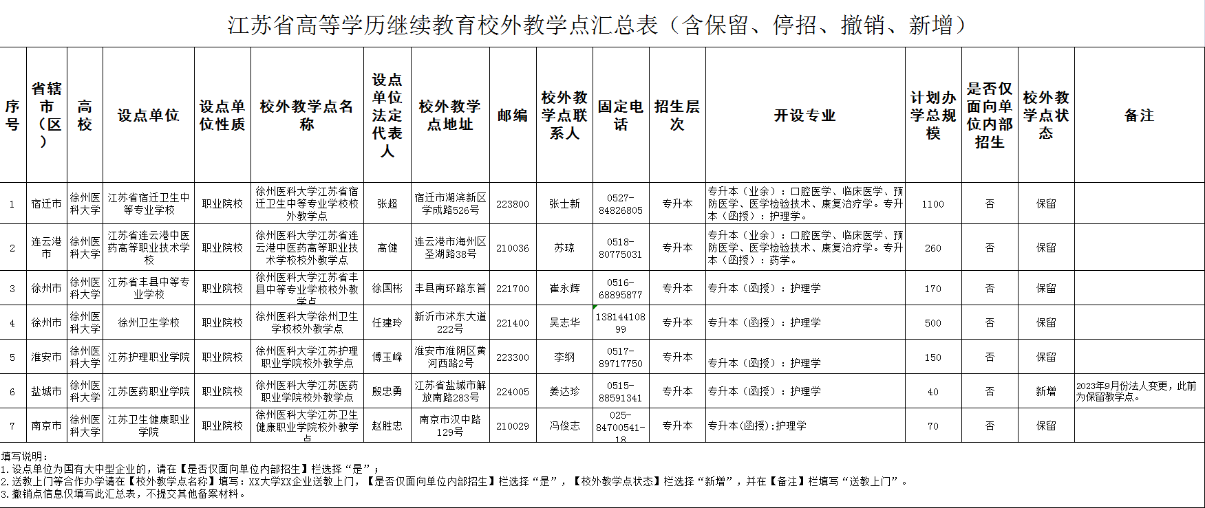
根据《江苏省高等学历继续教育函授站(校外教学点)管理办法》(苏教规〔2021〕1号)等文件精神,经合作单位申请,捕鱼达人 对拟设站点的办学资质、设施配套、辅导教师、管理方式等进行论证。经2023年12月26日捕鱼达人 校长办公会审议通过,同意2024年设置和备案高等学历继续教育校外教学点共7个,具体信息公示如下:

公示日期:2023年12月27日-2024年1月8日。
公示期间如有异议,各单位可以来电实名质询并提供举证材料。
联系电话:0516-85748402。
捕鱼达人
2023年12月27日
苏公网安备 32030302001025号